威廉希尔williamhill 威廉希尔williamhill
智慧校园
经理信箱
网站地图
 首页  关于我们  党团建设  公司专业  教学科研  人才培养  人才招聘  公共服务  国际项目  信息公开 
所在位置: 首页>>办学荣誉>>正文
【喜报】公司获批两项陕西省“高校统战理论研究与实践”项目
2025-07-12 作者:左宁 审核:武宝宁  编发:融媒体中心   (浏览次数:)

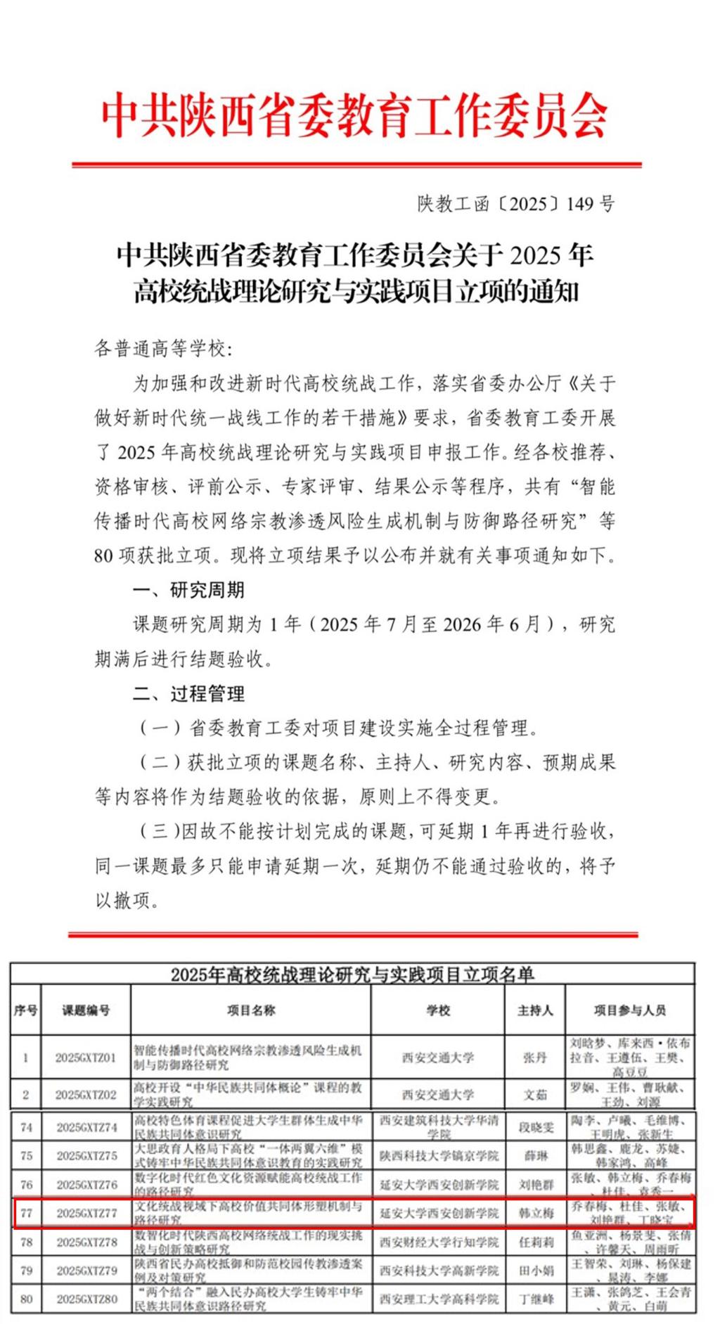
本网讯 近日,中共陕西省委教育工作委员会公布2025年高校统战理论研究与实践项目立项名单。经各校推荐、资格审核、评审前公示、专家评审、结果公示等程序,公司由刘艳群副教授主持的《数字化时代红色文化资源赋能高校统战工作的路径研究》、韩立梅副教授主持的《文化统战视域下高校价值共同体形塑机制与路径研究》获准立项,这是公司建校以来首次获批省级统战理论研究与实践类项目。


立项通知及部分名单

近年来,公司高度重视高等级科研项目的申报组织工作,2025年4月,省委教育工委立项通知文件下发后,公司党委统战部深入学习贯彻习近平总书记关于做好新时代党的统一战线工作的重要思想,积极响应并鼓励教师踊跃参与,不断加大对统战理论研究工作的支持力度。今后,公司将以此为契机,持续推进公司统战工作不断创新,为公司内涵式高质量发展作出新的贡献。


上一条:【喜报】公司学子在陕西省第八届老员工结构设计竞赛中斩获佳绩
下一条:【喜报】威廉希尔williamhill会计2202班在初级会计专业技术资格考试中实现全员100%通过率
关闭窗口

官方微信